Disclaimer: Information found on CryptoreNews is those of writers quoted. It does not represent the opinions of CryptoreNews on whether to sell, buy or hold any investments. You are advised to conduct your own research before making any investment decisions. Use provided information at your own risk.
CryptoreNews covers fintech, blockchain and Bitcoin bringing you the latest crypto news and analyses on the future of money.
This is outside the scope of sports news. Please provide a sports-related headline for me to rewrite.
Within prominent ecosystems such as Bitcoin, Ethereum, and Solana, reactions are diverging along established lines: addressing social consensus and technical progression, with community members divided between cautiousness and rapid advancement.
Quantum computing threat is coming for bitcoin and crypto. (Getty Images)
Key points:
- The cryptocurrency sector is increasingly acknowledging the significance of quantum computing, but reactions differ greatly: Bitcoin is still in discussions about its response amid fears regarding vulnerable assets, while Ethereum and companies like Coinbase are actively developing phased, quantum-resistant strategies, and Solana is testing optional solutions like quantum-safe vaults.
- In general, some consider the quantum risk as a remote issue, while others view it as pressing; however, the transition from theory to practical measures is evident, with emerging research teams, proposals, and tools indicating that preparations are currently underway throughout the ecosystem.
As quantum computing approaches practical application, the cryptocurrency sector is starting to face a question it has long postponed: what occurs if the cryptography that supports trillions of dollars in digital assets becomes compromised?
So far, the responses are anything but consistent.
Within many of the most prominent ecosystems like Bitcoin, Ethereum, and Solana, reactions are diverging along well-established lines: decisions regarding social consensus and technical advancements are causing community members to be divided between caution and rapid progress.
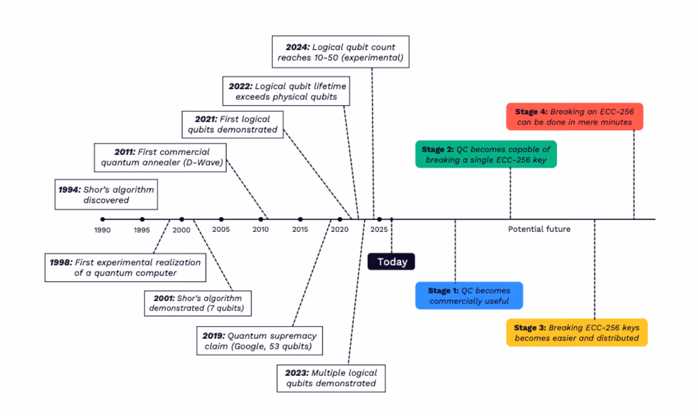
Quantum computing represents a fundamentally different method of computation, utilizing the principles of quantum mechanics over classical physics. Unlike traditional bits that can only be 0 or 1, quantum computers employ “qubits,” which can exist in multiple states simultaneously, a characteristic known as superposition, enabling them to evaluate many possibilities at once.
In conjunction with another feature called entanglement, this allows quantum machines to tackle certain intricate problems much more efficiently than classical computers, especially tasks such as factoring large numbers that form the basis of contemporary encryption.
How serious is the threat posed by quantum computing? Take this into account: Quantum computers can resolve incredibly complex problems in mere seconds, whereas ‘Supercomputers,’ the most powerful computing systems available today, would require thousands of years for the same tasks, as reported by IBM.
This illustrates why concerns regarding cryptographic networks due to quantum computing are alarming. Even Google, the creator of Willow, a quantum supercomputer, is setting a 2029 timeline to transition its authentication services to post-quantum cryptography, citing advancements in the technology.
Intense Bitcoin discourse
The tension is particularly evident in Bitcoin.
Although the dangers associated with quantum computing have been recognized since the inception of the network, the discussion gained traction a few years ago when developers began to engage more seriously with post-quantum signature schemes and the long-term consequences of exposed public keys.
The threat became increasingly tangible recently when several Wall Street analysts, including Jefferies, stated that investors should eliminate bitcoin from their portfolios entirely due to the impending risk to the network. While this has resonated with some investors, others, like Cathie Wood’s Ark Invest, defended Bitcoin, asserting that quantum computing poses a long-term risk, albeit a legitimate one.
Ark’s quantum timeline (Ark)
For years, these discussions remained primarily theoretical; however, following the activation of Taproot in 2021 and the ongoing advancements in quantum research, focus has shifted towards practical concerns — including how to transfer funds, manage vulnerable assets, and whether upgrades can be implemented without undermining Bitcoin’s fundamental guarantees. Recently, those abstract worries have begun to materialize into tangible proposals.
Developers are now addressing a fundamental issue: older bitcoins may become more susceptible to breaches if quantum computing technology progresses. One proposal, termed BIP360, aims to assist users in gradually transferring those coins to more secure addresses over time, rather than compelling a sudden network-wide modification. Concurrently, more experimental concepts are under consideration. One such idea, labeled “Hourglass,” would progressively restrict the usage of vulnerable coins unless they are moved, providing owners with time to react while minimizing the risk of theft. While some estimates suggest that millions of bitcoins — including around 1 million associated with Satoshi — could be at risk, not everyone perceives this as a significant threat. Some contend that the market could absorb such exposure, arguing that the greater risk lies in implementing drastic changes that contradict Bitcoin’s core principles.
This tension highlights a broader challenge: any solution must respect Bitcoin’s foundational ethos of immutability and minimal interference. Consequently, Bitcoin’s quantum strategy is developing not as a unified roadmap, but rather as a range of proposals whose outcomes will rely less on technical viability and more on whether the community can achieve consensus without compromising the principles that characterize the network.
Read more: Bitcoin’s quantum threat is real, but far from an existential crisis, Galaxy says
Ethereum and Coinbase
While Bitcoin is still deliberating on ‘whether’ to take action, Ethereum and its ecosystem have transitioned to ‘how.’
Throughout 2025, the Ethereum Foundation has quietly intensified efforts by establishing a dedicated quantum research team and prioritizing post-quantum security as a strategic concern rather than merely a theoretical one. This change reflects a growing awareness among core developers that timelines may be tightening, and that preparation cannot wait for definitive advancements in quantum technology.
The Ethereum roadmap does not focus on a singular upgrade but rather a gradual transition. Research has concentrated on incorporating post-quantum signature schemes into future versions of the protocol, along with broader architectural modifications like LeanVM, designed to enhance the system’s adaptability to new cryptographic primitives. Instead of enforcing an abrupt transition, the aim is to create optionality: permitting developers and users to incrementally adopt quantum-resistant tools without disrupting compatibility with existing infrastructures.
This same philosophy is evident among some of the largest companies in the cryptocurrency sector. Coinbase, one of the major U.S.-based cryptocurrency exchanges, has recently formed an independent advisory board comprising cryptographers, academics, and quantum computing specialists. This group is responsible for evaluating risks, guiding implementation strategies, and ensuring that defenses evolve in parallel with the threat landscape. This move indicates that quantum preparedness is increasingly recognized as a business and operational concern, extending beyond just protocol developers.
Ethereum layer-2 networks are also beginning to chart their own courses. Optimism, a significant Ethereum scaling solution, has shared initial thoughts regarding post-quantum upgrades. While still in the conceptual phase, this initiative emphasizes a wider trend: rather than awaiting a singular, ecosystem-wide solution, various layers of the stack are beginning to experiment simultaneously.
Overall, Ethereum’s approach acknowledges that the quantum risk is genuine, but emphasizes that the transition must be managed carefully to prevent introducing new vulnerabilities.
Solana’s understated transition
In contrast, Solana has adopted a more subdued and experimental approach.
In December 2025, developers within its ecosystem began unveiling early concepts for quantum-resistant tools, including an idea known as the “Winternitz Vault.” This concept aims to provide users with the option to store assets in smart contract-based vaults secured by hash-based, one-time signatures—an approach regarded as more resistant to quantum threats.
Rather than undergoing a protocol-level overhaul, these vaults serve as an additional layer of security. Users concerned about long-term quantum risks can opt in, while the broader network continues to function as usual. Currently, Project Eleven is spearheading efforts to enhance post-quantum security for Solana.
The initial feedback from the Solana community has been largely positive, with both developers and users appreciating the experimentation. However, quantum computing has not surfaced as a prominent topic in ecosystem discussions, and the dialogue remains relatively quiet compared to the more pressing debates occurring in other areas.
This variation in approaches underscores a fundamental reality about the cryptocurrency industry: there is currently no consensus regarding the urgency of the quantum threat. Some assert that practical attacks may still be years away or that concerns are overstated. Others caution that transitioning to quantum-resistant systems could be equally time-consuming, necessitating early preparation.
What is evident is that the issue is no longer merely theoretical. The establishment of dedicated research teams, advisory boards, and experimental tools signifies a shift from abstract concern to proactive planning. Even in Bitcoin, where change is most challenging, the mere discussion of freezing coins indicates how far the conversation has evolved.
At present, the industry’s response resembles an initial stress test rather than a coordinated defense.
Read more: Quantum threat gets real: Ethereum Foundation prioritizes security with leanVM and PQ signatures